介绍:
隔氧层阻燃耐火电力电缆
适用范围
适用范围
本产品适用于交流额定电压0.6/1kv及以下的电力线路、供输配电能之用
使用特性
1.额定电压 Uo/U 为0.6/1KV。
2.电缆导体的长期允许工作温度:
PVC绝缘隔氧电缆长期工作温度不超过70℃;
XLPE绝缘隔氧层电缆长期工作温度不超过90℃。
3.电缆的敷设温度应不低于0℃。低于0℃时敷设,必须预先加温。
4.弯曲半径:
单芯电缆允许弯曲半径:20(D+d)±5%
多芯电缆允许弯曲半径:15(D+d)±5%
D-电缆试样的实际外径(mm)
d-导体的实际直径(mm)
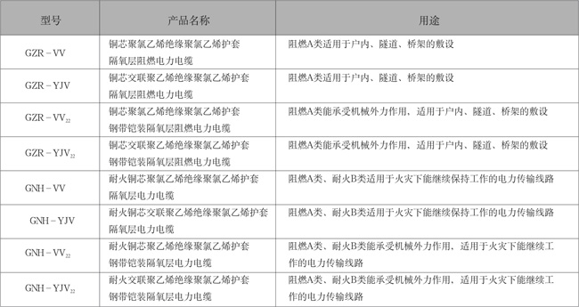
型号及名称

规格及范围

产品结构图

表示方法举例
耐火铜芯交联聚乙烯绝缘聚氯乙烯护套、隔氧层电力电缆、固定敷设、额定电压0.6/1KV、4芯、70mm表示为GNH-YJV 4×70 。
上一篇:NH-VV系列耐火电力电缆
下一篇:硅橡胶绝缘及护套电力电缆


